iOS15.5正式版更新内容:改善iPhone信号,增强续航更省电!
牛学长 | 2022-05-18
目录
5月17日凌晨,苹果推送了iOS 15.5和iPadOS 15.5正式版,距离iOS 15.4发布相隔近 2 个月时间。

自iOS15.4开始,苹果新增了口罩面容解锁功能,不少苹果用户纷纷升级体验新功能,但iOS15.4发热发烫问题较严重。
修复iOS15.4部分bug的iOS15.4.1系统,不仅没有修复发热发烫问题,反而有增无减,而且耗电也十分明显。
从推送的iOS 15.5更新内容中,主要包括以下改进和错误修复:
修复了由用户到达或离开触发的家庭自动化可能失败的问题;
苹果播客包含一项全新设置,可限制储存在 iPhone 上的单集数量并自动删除较早的单集;
基带升级至1.61.00,以改善iPhone的信号表现;
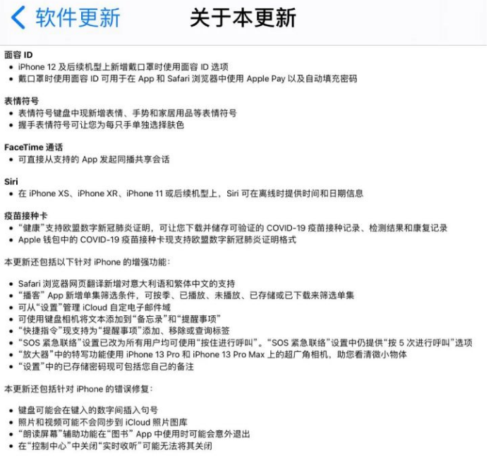
照片和视频可能不会同步到 iCloud 照片图库;
在“控制中心”中关闭“实时收听”可能无法将其关闭。

iOS15.5版本更新,官方建议符合条件的用户去升级更新,因系统修复了一些安全漏洞以及一些小的错误。
此外,还有第一时间升级iOS 15.5正式版的不少开发者表示,iPhone感觉比以前要流畅,同时续航上也更强了一些,设备省电性有所提高。但对于发热发烫、掉电问题,并未提及。
就目前来看,网友对于iOS15.5的反馈都还不错,没有明显bug存在,部分用户也可等待后续更多网友反馈,再选择是否升级到iOS15.5。

如果你因升级iOS15.5或其它测试版本,iPhone未收到iOS15.5正式版的推送,那么教你这个方法,同样可快速升级到iOS15.5!
只需借助牛学长苹果手机修复工具,一键升级到iOS15.5正式版,而且升级同时修复常见的iOS系统故障,减少升级进程中出现白苹果、黑屏等问题。
